Nissan Juke Service and Repair Manual : Wiring diagram
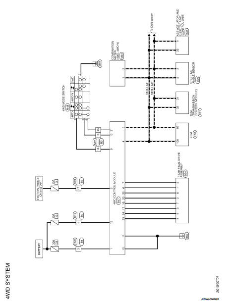
4WD SYSTEM
Wiring Diagram
For connector terminal arrangements, harness layouts, and alphabets in a
(option abbreviation; if not
described in wiring diagram), refer to GI-12, "Connector Information/Explanation
of Option Abbreviation".

ECU diagnosis information
4WD control module
Reference Value
VALUES ON THE DIAGNOSIS TOOL
TERMINAL LAYOUT
PHYSICAL VALUES
*: The values are changed by throttle opening and engine speed.
CAUTION:
When using ...
Basic inspection
...
Other materials:
Air cleaner and air duct
Exploded View
1. Turbocharger air inlet pipe
2. Clamp
3. Air duct (suction)
4. Air mass flow sensor
5. O-ring
6. Air duct (inlet)
7. Grommet
8. Air cleaner case
9. Air cleaner filter
10. Cover
11. Holder
A. : To turbocharger
: Vehicle front
: N·m (kg-m, in-lb)
: Always replac ...
Forward-facing child restraint installation using LATCH
Refer to all Warnings and Cautions in the “Child safety” and “Child restraints”
sections before installing a child restraint.
Follow these steps to install a forward-facing child restraint using the LATCH
system:
1. Position the child restraint on the seat.
Always follow the child restraint m ...
Basic inspection
Description
NOTE:
Only consult the tests after following the diagnostic procedure chart.
Some specific checks are grouped under the ???tests??? heading and are used as
required in different diagnostic
charts.
Work Procedure (TEST 1: Low Pressure Fuel Supply System Check)
NOTE:
• CAUSE
...
